四川省汽车维修企业信用评价实施细则
(试行)
第一章 总则
第一条 为推进汽车维修行业信用体系建设,建立和完善汽车维修行业守信激励和失信惩戒机制,加强汽车维修行业事中事后监管,促进汽车维修企业诚信经营、优质服务,按照《中华人民共和国道路运输条例》《机动车维修管理规定》《四川省交通运输信用管理办法》和《四川省道路运输企业信用管理办法(试行)》等文件精神,结合我省实际,制定本实施细则。
第二条 凡在本省行政区域内经营备案的一、二类汽车整车维修企业及三类汽车综合小修业户(以下简称汽车维修企业),均应参加信用评价,遵守本细则。
第三条 全省汽车维修企业信用评价工作,实行统一管理、分级负责。
省交通运输厅负责贯彻执行国家和省关于汽车维修企业信用管理工作的各项决策部署,明确评价标准、工作流程等要求,建立完善汽车维修企业信用信息系统,统筹开展汽车维修企业信用信息发布、信用结果评价等工作。
市(州)交通运输局负责组织实施本辖区内汽车维修企业信用评价相关信息归集、报送和分级分类监管措施及应用等工作。审核汇总本辖区汽车维修企业信用信息并上报省交通运输厅。监督指导本辖区内县(市、区)汽车维修企业信用管理工作。
县(市、区)交通运输局负责具体实施本辖区汽车维修企业信用信息采集、归集、评价和应用等信用管理工作,并向上级交通运输主管部门报送。
各级交通运输主管部门内设有关业务部门负责本辖区汽车维修企业信用管理工作,相应行业发展机构根据工作需要承担相关的行政辅助、技术支撑、服务保障等工作。未设置相关内设业务部门或行业发展机构的,由本级交通运输主管部门结合工作实际明确部门职责。
第二章 信用评价标准
第四条 汽车维修企业信用评价标准包括对汽车维修企业安全生产、环境保护、经营管理、服务质量和社会责任等方面的综合评价内容。
第五条 汽车维修企业信用评价采用年度评价和动态调整相结合的方式进行。
年度评价是指交通运输主管部门综合汽车维修企业在一个评价周期内的信用情况,对该企业进行的定期信用评价。
动态调整按照《四川省道路运输企业信用管理办法(试行)》执行。
第六条 汽车维修企业信用评价等级按信用考核得分高低分为好、较好、一般、较差和差5个级别,分别用AA、A、B、C、D表示。
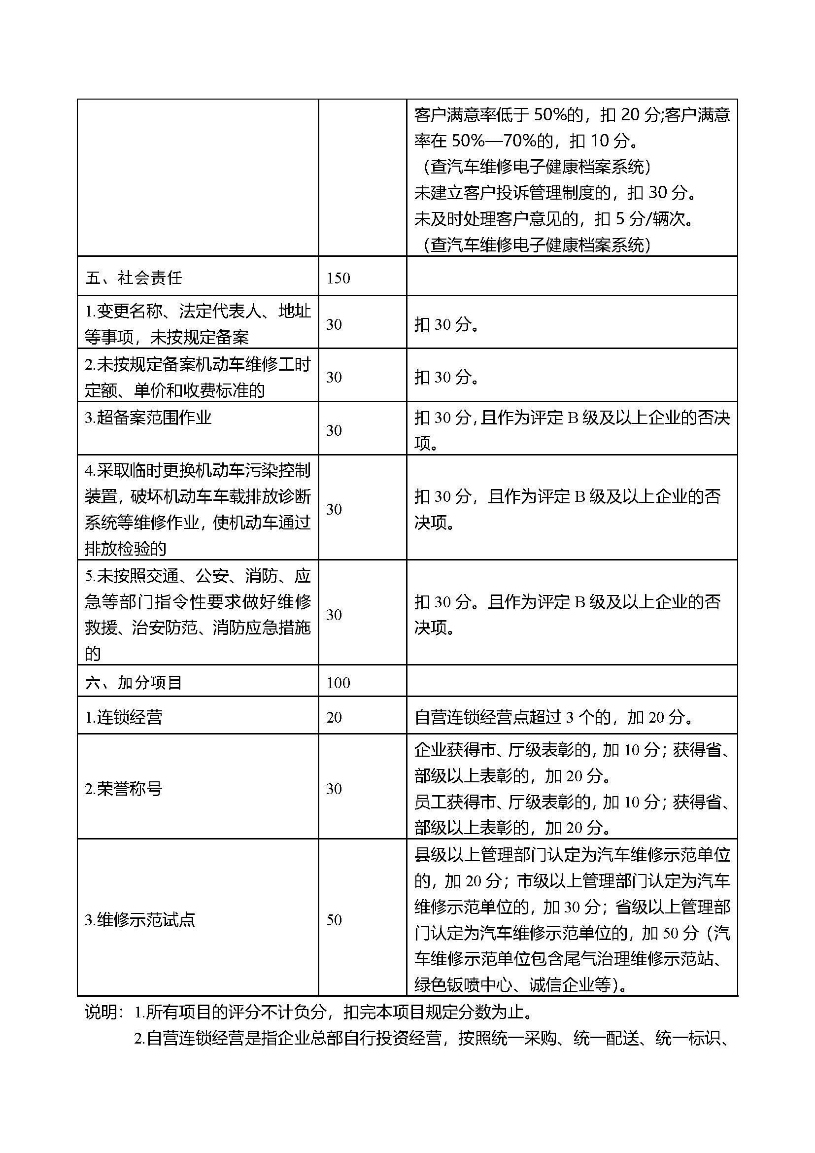
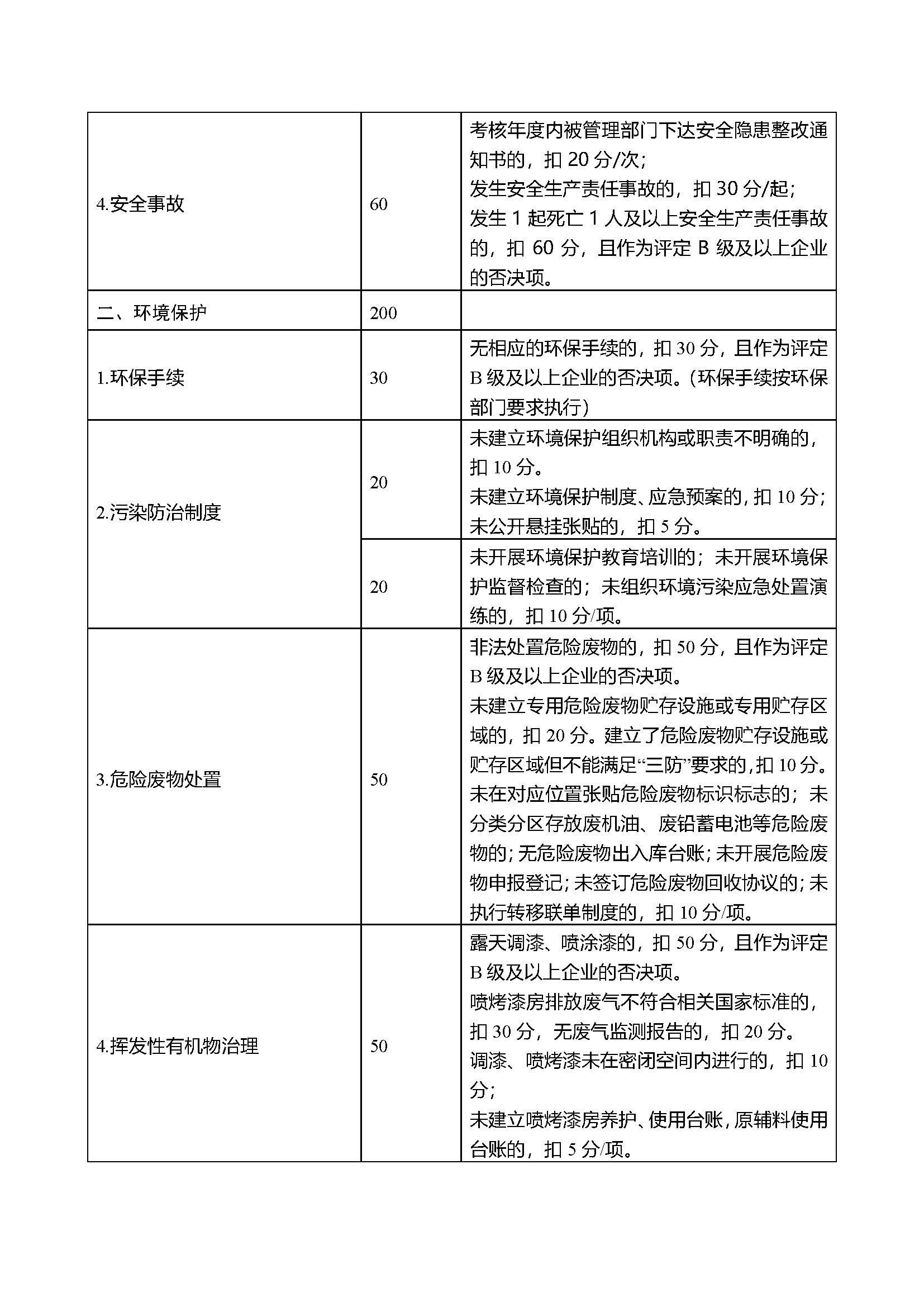
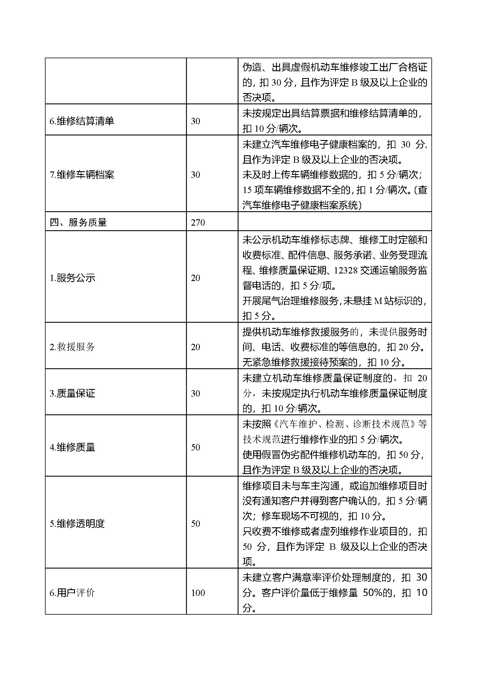
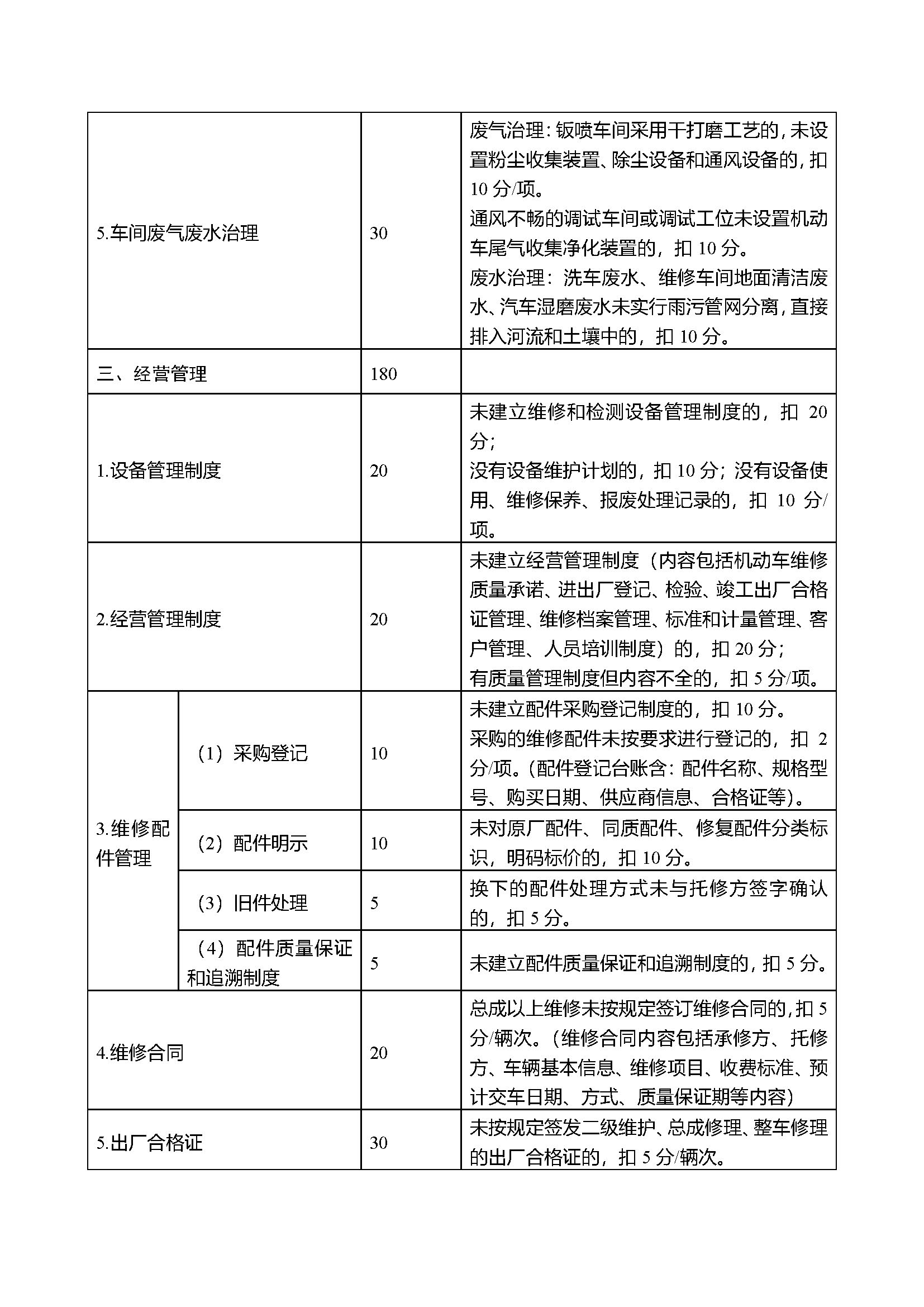
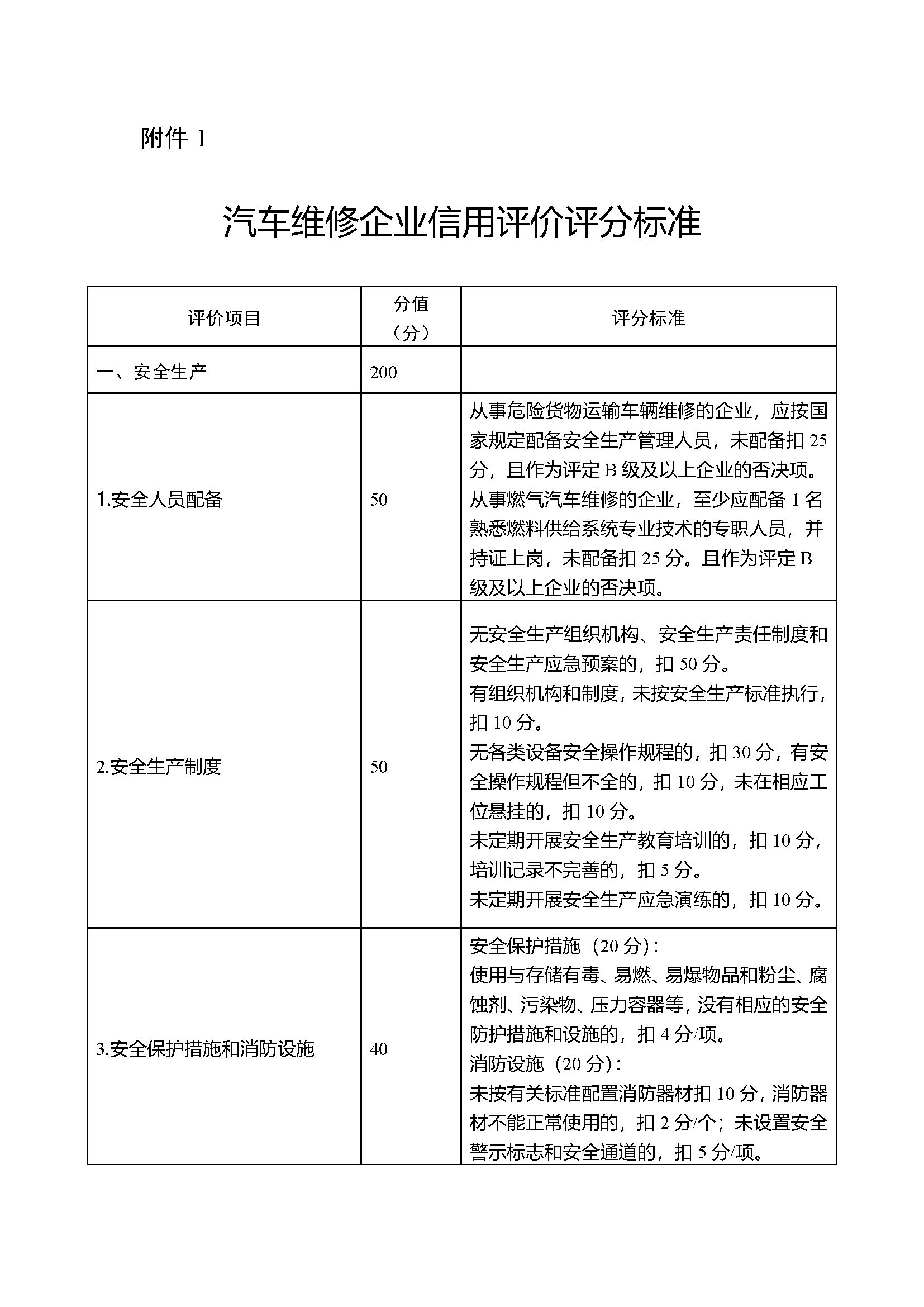
第七条 年度信用评价实行扣分制,总分为1000分,加分为100分。汽车维修企业信用评价评分标准见附件1。
(一)评价周期内汽车维修企业信用评价得分在900分以上的,信用等级为好(AA级);
(二)评价周期内汽车维修企业信用评价得分在800分(含)—900分的,信用等级为较好(A级);
(三)评价周期内汽车维修企业信用评价得分在700分(含)—800分的,信用等级为一般(B级);
(四)评价周期内汽车维修企业信用评价得分在600分(含)—700分的,信用等级为较差(C级);
(五)评价周期内汽车维修企业信用评价得分低于600分的,信用等级为差(D级)。
第三章 信用评价工作流程
第八条 汽车维修企业信用评价工作每年进行一次,评价周期为每年的1月1日至12月31日。评价周期届满,评分清除,不转入下一个评价周期。
未满一个评价周期的新增汽车维修企业从经营备案之日起自动建立信用档案,只记录信用评价信息,不参加当年信用等级评价(发生《四川省道路运输企业信用管理办法(试行)》中较重失信行为、严重失信行为的除外)。
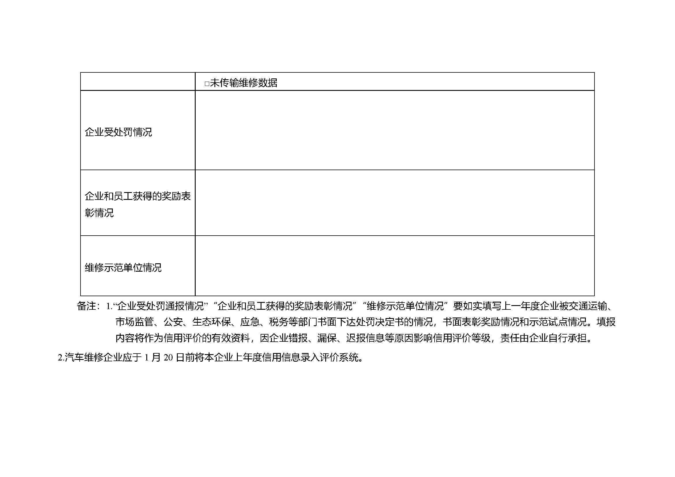
第九条 县(市、区)交通运输局应建立《汽车维修企业信用档案》(见附件2)(以下简称《信用档案》),记录、归集、管理和维护汽车维修企业信用信息。汽车维修企业应及时收集和管理本企业信用信息(内容见附件3)。
第十条 县(市、区)交通运输局应加强对汽车维修企业的监督和检查,认真受理社会投诉举报,对违法违规行为依法查处,将系统抽查、专项检查、日常检查中查实的信用信息记入《信用档案》。
第十一条 县(市、区)交通运输局应建立信用评价联系机制,及时掌握市场监管、公安、环保、税务等部门以及上级交通运输主管部门对辖区内汽车维修企业违法违规行为的处罚情况及表彰奖励情况,记入《信用档案》。
第十二条 市(州)交通运输局负责组织辖区内汽车维修企业信用评价工作,对县(市、区)交通运输局建立《信用档案》情况进行抽查监督。
第十三条 汽车维修企业信用评价工作通过四川省道路运输企业信用评价信息系统(以下简称“评价系统”)开展。对汽车维修企业进行信用评价,应当按照下列流程进行:
(一)信用信息录入
1.每年5月1日,评价系统自动清除上一年度信用评分。各县(市、区)交通运输局于5月底前,将已记入本年度《信用档案》的信用信息录入评价系统。6月1日至12月31日,县(市、区)交通运输局将信用信息记入本年度《信用档案》,并在5个工作日内将相关信息录入信用系统。
2.每年1月20日前,汽车维修企业在评价系统录入本企业上年度信用信息。因企业错报、漏报、迟报信息等原因影响信用评价等级的,由企业自行承担。
(二)信用等级评价
1.每年2月1日前,县(市、区)交通运输局通过评价系统自动生成上一年度汽车维修企业信用评价得分和等级的初评结果,结合《信用档案》对初评结果进行核对,与所掌握企业实际情况不一致的,应当及时核实并更新信息。
2.每年3月1日前,县(市、区)交通运输局应将初评结果在官方网站进行公示,公示期为10个工作日。评价对象对初评结果有异议的,县(市、区)交通运输局应当进行核实,并于3月1日前将核实后的信用信息更新录入评价系统。
3.每年4月1日前,市(州)交通运输局对本辖区汽车维修企业信用评价工作和信用信息录入情况进行抽查,并将审核汇总后的汽车维修企业信用评价得分和等级报送省交通运输厅。
4.每年4月30日前,省交通运输厅在“信用交通·四川”网站上对全省汽车维修企业信用初审结果进行公示,公示期为10个工作日。评价对象有异议的,在公示期内通过“信用交通·四川”网站或线下向交通运输厅相关业务部门现场提交异议申请。业务部门应当自收到异议申请之日起7个工作日内审核情况并会商厅法规处后,出具审核意见。
(三)公布
每年4月30日前,省交通运输厅应形成全省汽车维修企业最终信用评价结果,经厅信用建设领导小组审定后,在“信用交通·四川”网站正式公布。
各级交通运输主管部门可通过官方网站向社会公布辖区内汽车维修企业上一年度信用评价结果,并为社会公众和企业提供查询服务,扩大评价结果的知晓面。
第四章 附则
第十四条信用评价工作人员玩忽职守,在信用评价工作中未做到公平、公正、公开,损害企业利益的,企业可直接向评价交通运输主管部门或其上级交通运输主管部门举报投诉。
第十五条 本细则是《四川省交通运输信用管理办法》的配套细化文件,动态调整、信用修复、结果运用、信用监管等内容按照《四川省交通运输信用管理办法》和《四川省道路运输企业信用管理办法(试行)》实行。
第十六条 本细则自2022年9月1日起实施,有效期为2年,《四川省机动车维修业户质量信誉考核办法实施细则》(川运函〔2018〕69号)同时废止,不再开展机动车维修业户质量信誉考核工作。
附件:
1.汽车维修企业信用评价评分标准
2.汽车维修企业信用档案
3.汽车维修企业收集录入的信用信息





